设为首页
|
加入收藏
访客
校友
教职工
在校生
首页
公司概况
新闻动态
党建工作
组织机构
政策法规
人才招聘
留言咨询
联系我们
首页
通知公告
首页
> 正文
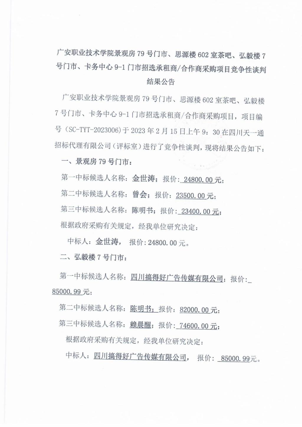
广安职业技术学院景观房79号门市、思源楼602室茶吧、弘毅楼7号门市、卡务中心9-1门市招选承租商/合作商采购项目竞争性谈判结果公告
发布者: 时间:2023-02-15 15:26:34 浏览:
上一条:广安职业技术学院思源楼602室茶吧、卡务中心9-1门市谈判邀请公告
下一条:广安职业技术学院景观房79号门市、思源楼602室茶吧、弘毅楼7号门市、卡务中心9-1门市谈判邀请公告