设为首页
|
加入收藏
访客
校友
教职工
在校生
首页
公司概况
新闻动态
党建工作
组织机构
政策法规
人才招聘
留言咨询
联系我们
首页
通知公告
首页
> 正文
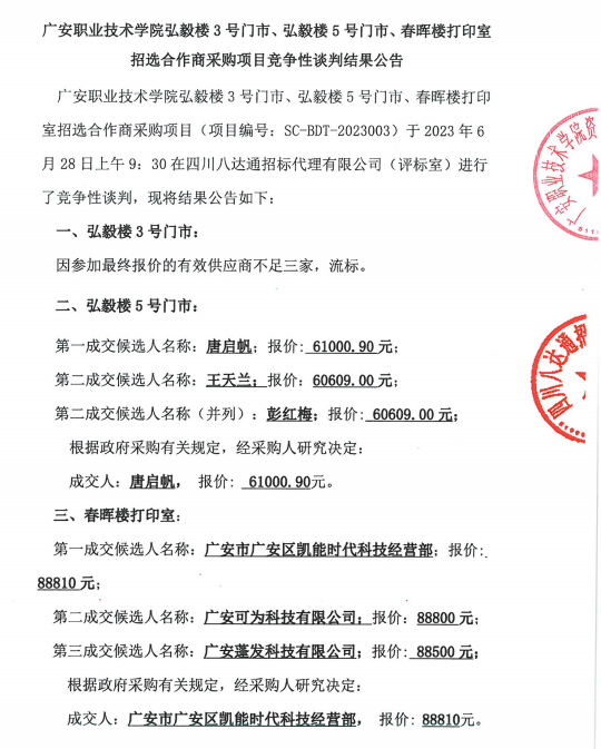
广安职业技术学院弘毅楼3号门市、弘毅楼5号门市、春晖楼打印室招选合作商采购项目竞争性谈判结果公告
发布者: 时间:2023-06-28 16:16:08 浏览:
上一条:广安职业技术学院弘毅楼3号门市招选合作商谈判邀请公告(第二次)
下一条:广安职业技术学院游泳池运营商采购结果公示